

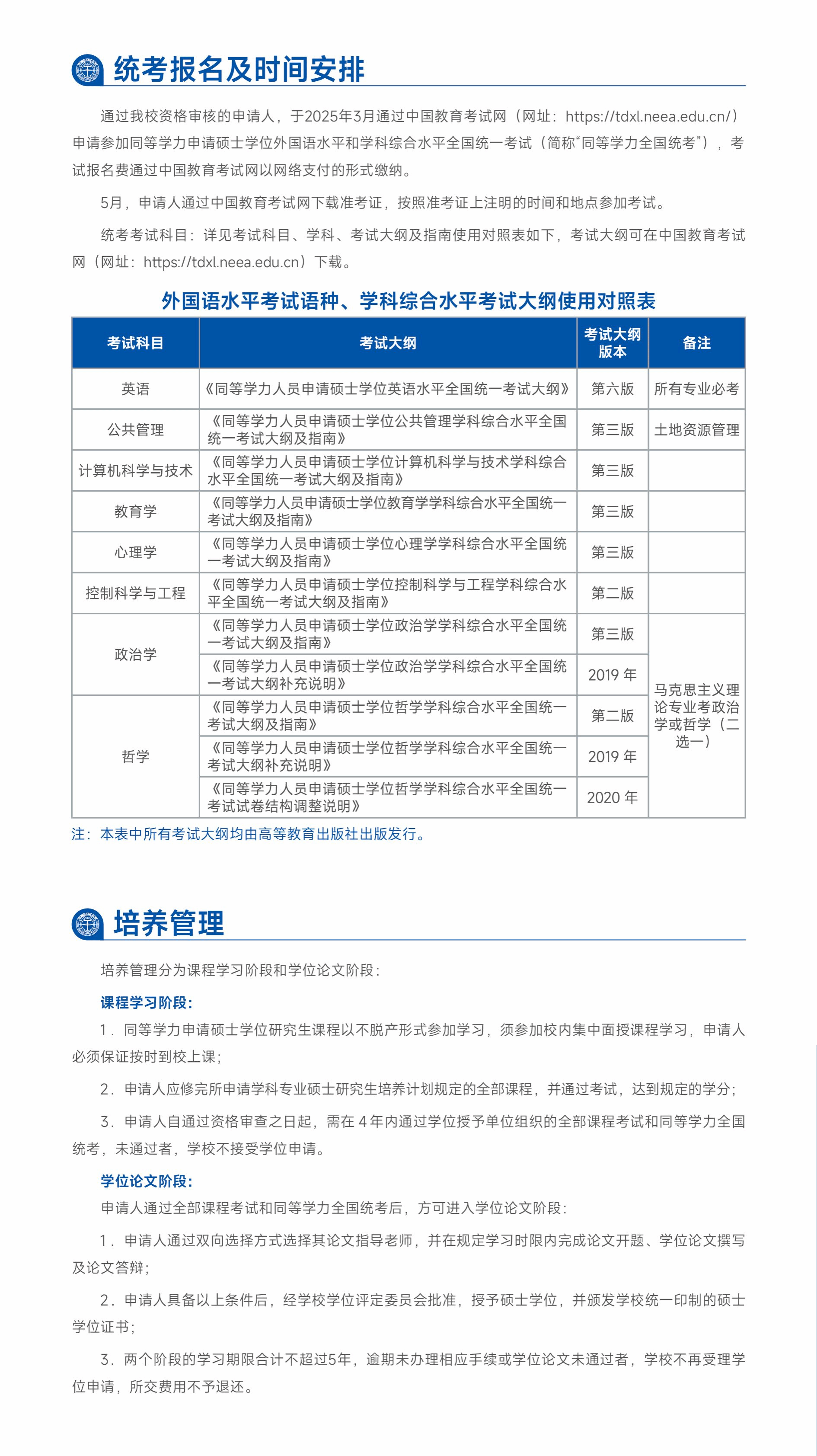
序号 | 学科专业 | 学科代码 | 所属公司 | 同等学力全国统考科目 | |
1 | 地质学 | 070900 | 地球科学公司 | ①外国语水平考试 | |
2 | 地质学(宝石学) | 0709Z1 | 珠宝公司 | ①外国语水平考试 | |
3 | 地质资源与 | 矿产普查与勘探 | 081801 | 资源公司 | ①外国语水平考试 |
4 | 地球探测与信息技术 | 081802 | 地球物理与空间信息公司 | ①外国语水平考试 | |
5 | 地质工程 | 081803 | 工程公司 | ①外国语水平考试 | |
6 | 土木工程 | 081400 | ①外国语水平考试 | ||
7 | 安全科学与工程 | 083700 | ①外国语水平考试 | ||
8 | 环境科学与工程 | 083000 | 环境公司 | ①外国语水平考试 | |
9 | 水利工程 | 081500 | ①外国语水平考试 | ||
10 | 海洋科学 | 070700 | 海洋公司 | ①外国语水平考试 | |
11 | 测绘科学与技术 | 081600 | 地理与信息工程公司 | ①外国语水平考试 | |
12 | 体育学 | 040300 | 体育公司 | ①外国语水平考试 | |
13 | 土地资源管理 | 120405 | 公共管理公司 | ①外国语水平考试 | |
14 | 计算机科学与技术 | 081200 | tyc122ccVIP | ①外国语水平考试 | |
15 | 教育学 | 040100 | 教育研究院 | ①外国语水平考试 | |
16 | 心理学 | 040200 | ①外国语水平考试 | ||
17 | 控制科学与工程 | 081100 | 自动化公司 | ①外国语水平考试 | |
18 | 马克思主义理论 | 030500 | 马克思主义公司 | ①外国语水平考试 | |



特别声明:公司未授权任何机构或个人合作开展同等学力申请硕士学位人员资格审核、公司产品、收费等相关工作。资格审核及现场确认由公司统一组织,收费按公司学费公示标准收取,由申请人通过“校园统一支付平台”缴纳,公司开具正式票据。请谨防假冒公司名义进行的宣传,以免上当受骗。
转自tyc122ccVIP(武汉)远程与继续教育公司
点击下方链接阅读原文,可查看网页版下载附件。https://yjxy.cug.edu.cn/info/1051/3464.htm